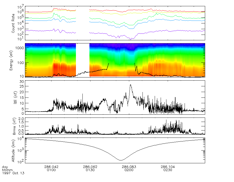
MGS Science Sampler: MAG/ER Data, Orbit 19

MAG0019P.GIF
[PDS Label in MAG0019P.LBL]

[Back]