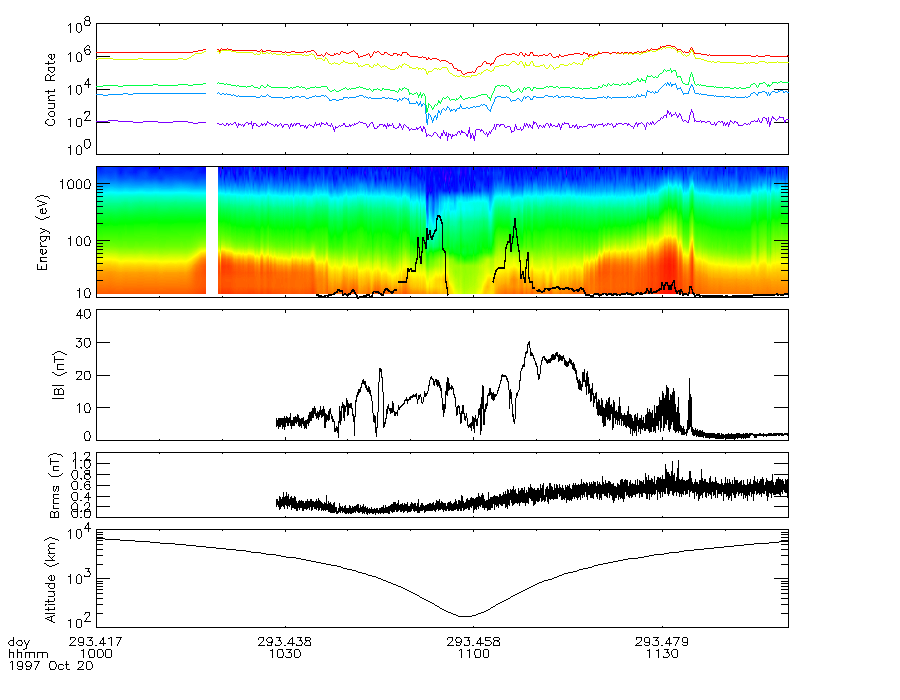
MGS Science Sampler: MAG/ER Data, Orbit 24

MAG0024P.GIF
[PDS Label in MAG0024P.LBL]

[Back]