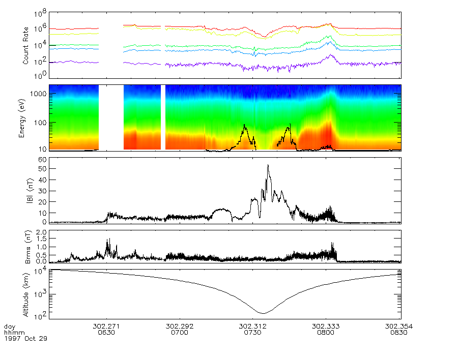
MGS Science Sampler: MAG/ER Data, Orbit 30

MAG0030P.GIF
[PDS Label in MAG0030P.LBL]

[Back]