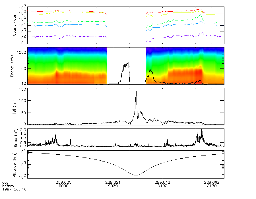
MGS Science Sampler: MAG/ER Data, Orbit 21

MAG0021P.GIF
[PDS Label in MAG0021P.LBL]

[Back]