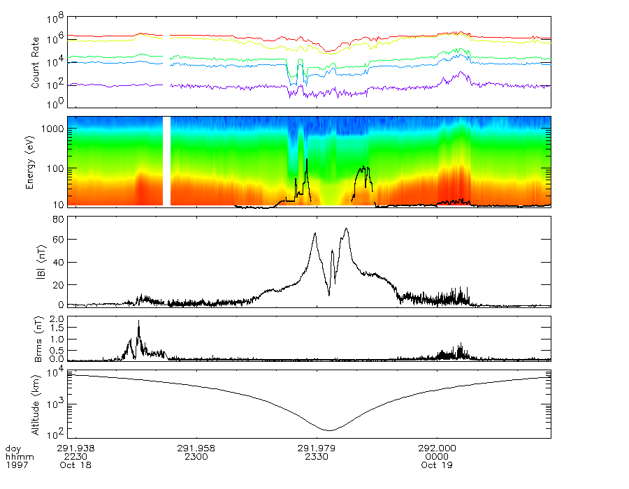
MGS Science Sampler: MAG/ER Data, Orbit 23

MAG0023P.GIF
[PDS Label in MAG0023P.LBL]

[Back]