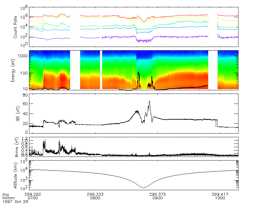
MGS Science Sampler: MAG/ER Data, Orbit 28

MAG0028P.GIF
[PDS Label in MAG0028P.LBL]

[Back]