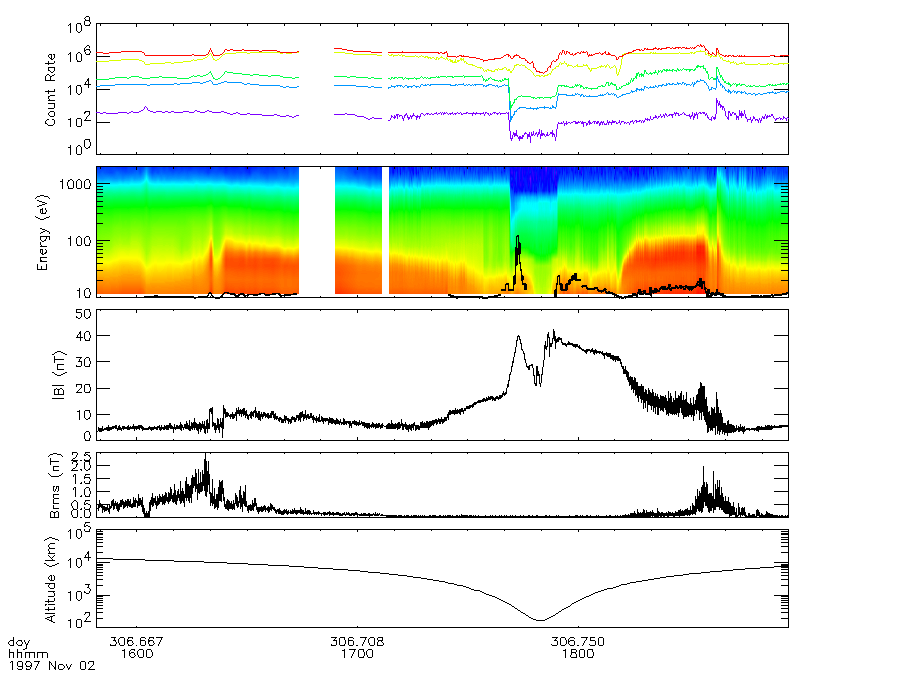
MGS Science Sampler: MAG/ER Data, Orbit 33

MAG0033P.GIF
[PDS Label in MAG0033P.LBL]

[Back]