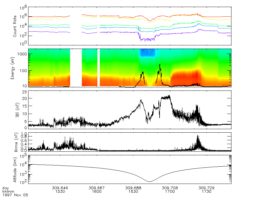
MGS Science Sampler: MAG/ER Data, Orbit 35

MAG0035P.GIF
[PDS Label in MAG0035P.LBL]

[Back]