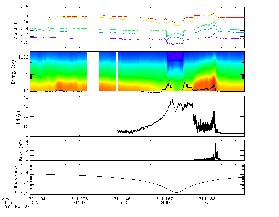
MGS Science Sampler: MAG/ER Data, Orbit 36

MAG0036P.GIF
[PDS Label in MAG0036P.LBL]

[Back]